EHA中国之声丨张会来教授团队的5项突破性研究亮相EHA年会——揭示滤泡性淋巴瘤的基因奥秘与治疗新策略

作者:肿瘤瞭望   日期:2024/11/4 17:19:17  浏览量:7422

肿瘤瞭望版权所有,谢绝任何形式转载,侵犯版权者必予法律追究。

第29届欧洲血液协会(EHA)年会于2024年6月13日至16日在西班牙马德里盛大召开。在本届大会上,天津医科大学肿瘤医院张会来教授团队5项研究入选壁报展示,涵盖了滤泡性淋巴瘤的临床特征、基因变异及其与组织学分级的关联性,为我们提供了对该疾病更深层次的认识。此外,张教授团队对原发性胃肠道滤泡性淋巴瘤的流行病学特征和预后进行了深入分析,为这一罕见疾病的诊断和治疗提供了新的视角。

第29届欧洲血液协会(EHA)年会于2024年6月13日至16日在西班牙马德里盛大召开。在本届大会上,天津医科大学肿瘤医院张会来教授团队5项研究入选壁报展示,涵盖了滤泡性淋巴瘤的临床特征、基因变异及其与组织学分级的关联性,为我们提供了对该疾病更深层次的认识。此外,张教授团队对原发性胃肠道滤泡性淋巴瘤的流行病学特征和预后进行了深入分析,为这一罕见疾病的诊断和治疗提供了新的视角。在MCL治疗领域,张教授团队关于奥布替尼-来那度胺-利妥昔单抗方案的研究,为患者带来了新的希望。更引人注目的是,张教授团队对DLBCL中CD58基因变异影响的研究,不仅丰富了我们对肿瘤免疫微环境的理解,更为个体化治疗提供了新的思路。为了让大家更全面地了解这些研究成果,《肿瘤瞭望-血液时讯》特别邀请张会来教授,为我们详细介绍研究内容。
 
 
01
滤泡性淋巴瘤的临床特征和基因变异与其组织学分级的关联性研究
Clinical Features and Genetic Alterations Associated with Histologic Grading of Follicular Lymphoma(摘要号:P1116)
 
背景
 
滤泡性淋巴瘤是一种典型的起源于滤泡生发中心的B细胞淋巴瘤,是最常见的惰性淋巴瘤。根据中心细胞与中心母细胞的比例,滤泡性淋巴瘤分为1、2和3A三个等级(即FL1-3)。FL3B由中心母细胞组成。在同一活检样本中同时存在FL和弥漫大B细胞淋巴瘤(DLBCL)的成分也是常见的。虽然对G1-3AFL的临床特征和预后进行了多项研究,从而更好地理解了该疾病,但迄今为止,关于整个组织学亚型中临床特征和基因谱的资料很少。
 
目的
 
本研究旨在阐述FL1-2、FL3A、FL3B和FL/DLBCL患者的临床特征和遗传异质性。
 
方法
 
本项回顾性研究纳入了2002年~2020年在天津医科大学肿瘤医院诊断为FL的患者。我们对149个肿瘤样本进行了全外显子测序(WES)和拷贝数分析,分别对其临床特征、遗传和结果进行了分析。
 
结果
 
本研究共纳入831例患者,包括588例G1-2FL患者(71%)、84例G3AFL患者(10%)、67例G3BFL患者(8%)和92例FL/DLBCL患者(11%)。基线临床和肿瘤特征如图所示。
 
图.基线临床和肿瘤特征
 
在接受类似R-CHOP(利妥昔单抗,环磷酰胺,多柔比星,长春新碱,泼尼松)方案治疗的477例患者中,年龄&gt;60岁、脾脏受累、血清乳酸脱氢酶(LDH)升高、β2-MG升高和3B等级与较差的无进展生存期(PFS)和总生存期(OS)相关;而ECOG 3-4和Ann Arbor III/IV期疾病与较差的PFS相关。在多变量分析中,PFS的显著因素是3B等级(风险比2.08,95%CI:1.22-3.56,P=0.0076)、ECOG 3-4(风险比2.49,95%CI:0.98-6.32,P=0.05)和血清LDH升高(风险比1.68,95%CI:1.05-2.69,P=0.03),而OS的唯一显著因素是3B等级(风险比4.67,95%CI:1.95-11.15,P<0.001)。在FL1-2患者中,KMT2D、CREBBP和STAT6的突变比其他组更常见(分别为P<0.001、P<0.001和P=0.045),但与预后无关。为了识别FL中的复发性拷贝数变异(CNAs),我们对149个FL样本进行了分析,并使用癌症中显著靶标基因组鉴定(GISTIC)算法评估了这些数据。这些亚组之间在某些拷贝数变异上存在差异。在G3BFL和FL/DLBCL患者中,7q22.3(CDK6,EZH2)和3p26.3(MYD88)的增益,6p22.1(组蛋白家族成员基因)的缺失更高。在使用FLIPI2进行多变量分析时,1p36.32(TNFRSF14)的缺失是PFS的显著独立预测因子(风险比1.85,95%CI:1.05-3.23,P=0.032)。
 
结论
 
考虑到滤泡性淋巴瘤的所有组织学亚型患者,我们的研究描述了与组织学亚型相关的临床特征和基因变异。3B等级具有独特的临床和遗传特征,并且与较差的预后强相关。
 
02
原发性胃肠道滤泡性淋巴瘤的流行病学特征及预后
Epidemiological Features and Prognosis for Primary Gastrointestinal Follicular Lymphoma(摘要号:P1136)
 
背景
 
原发性胃肠道滤泡性淋巴瘤(PGI-FL)是一种罕见的结外淋巴瘤。与结内滤泡性淋巴瘤(N-FL)相比,PGI-FL具有相同的免疫组化特征和标志性的t(14;18)易位;然而,PGI-FL通常表现为局部疾病,并表现出惰性行为。此外,被认为是与滤泡性淋巴瘤不良预后相关的组织学转化(HT)在PGI-FL中极为罕见。这些现象表明PGI-FL具有其独特的临床特征和预后,与N-FL不同。那些针对N-FL患者的常见预后模型,包括国际预后指数(FLIPI)或FLIPI2,可能也不适合PGI-FL。由于其低发病率,目前关于PGI-FL的大多数研究是病例报告和具有小样本量的回顾性研究,长期结果仍然不明确。

目的
 
基于人群的方法,这项回顾性研究旨在描述PGI-FL的发病率、临床特征和生存趋势,并与N-FL的结果进行比较。
 
方法
 
本研究回顾性审查了监测、流行病学和结果(SEER)数据库中符合条件的PGI-FL和N-FL患者。首次诊断为FL,随后发展为弥漫大B细胞淋巴瘤(DLBCL)作为第二种肿瘤的患者被认为是经历了转化。使用Kaplan-Meier曲线评估总生存期(OS)和疾病特异性生存期(DSS)。为了减少基线临床特征对结果的影响,使用了1:4倾向得分匹配(PSM)方法来匹配PGI-FL和N-FL组中的患者。整个患者队列随机分为训练和验证集,比例为7:3。在单变量和多变量分析中应用了Cox回归模型。基于多变量分析的结果,构建了1年、5年和10年OS以及DSS的列线图。使用受试者工作特征(ROC)曲线下的面积评估生存预测的准确性。构建校准曲线以确定预测和实际生存是否一致。此外,通过X-tile软件基于OS的总列线图分数将患者分为不同的风险组。
 
结果
 
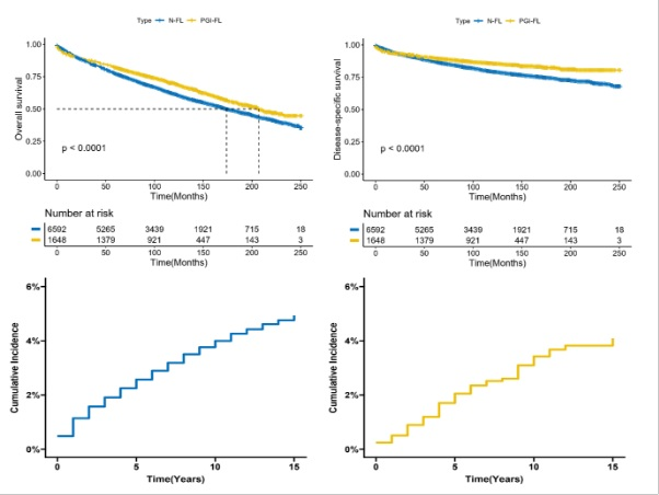
根据纳入和排除标准,共纳入了1,648例PGI-FL和34,892例N-FL患者。PGI-FL的年龄调整平均年发病率为0.111/100,000。PGI-FL和N-FL患者的中位OS分别为207个月和165个月。5年内DLBCL转化率分别为2.1%和2.6%。年龄、性别、等级、Ann Arbor分期、原发部位和放疗是独立的预后因素(P<0.05)。构建了列线图以预测1年、5年和10年的OS和DSS。ROC曲线和校准图显示建立的列线图具有稳健和准确的性能。根据OS列线图生成的分数,患者被分为低风险、中风险和高风险组。
 
图.PGI-FL组与N-FL组患者的OS和DSS

结论
 
PGI-FL的发病率在过去40年中有所增加,PGI-FL的预后比N-FL更好,DLBCL转化率也更低。列线图被开发和验证为一种个性化工具,用于预测PGI-FL患者的OS和DSS。所有患者被分为三个风险组,以帮助临床医生识别高风险患者,并为患者选择最佳的个性化治疗。
 
03
奥布替尼-来那度胺-利妥昔单抗在未经治疗的套细胞淋巴瘤(MCL)患者中的研究:一项多中心、II期POLARIS研究的更新结果
Orelabrutinib-Lenalidomide-Rituximab in Patients with Untreated Mantle Cell Lymphoma(MCL):Updated Results of the Multicenter,Phase II Polaris Study(摘要号:P1141)
 
背景
 
套细胞淋巴瘤(MCL)是一种不可治愈的侵袭性B细胞淋巴瘤,预后较差,靶向药物和无化疗的一线治疗方案能带来益处。布鲁顿酪氨酸激酶抑制剂(BTKi),以新型强效BTKi奥布替尼(O)为例,在MCL中显示出治疗活性。奥布替尼联合利妥昔单抗(R)已被证明能保持由R诱导的NK细胞介导的抗体依赖性细胞毒性(ADCC)并促进肿瘤凋亡。
 
目的
 
本研究旨在探索奥布替尼联合来那度胺(L)是否在MCL中表现出协同抗肿瘤活性,并改善反应的深度和持久性。在此,我们展示了POLARIS研究(NCT05076097)的更新结果。
 
方法
 
在POLARIS研究中,符合条件的未经治疗的MCL患者年龄需在18岁以上。患者接受6个周期的OLR方案作为诱导治疗,随后接受最多18个周期的OLR维持治疗。主要终点是6个周期诱导治疗后的完全缓解率(CRR)。次要终点包括总缓解率(ORR)、缓解持续时间(DOR)、反应时间(TTR)、无进展生存期(PFS)、总生存期(OS)和安全性。探索性终点是通过下一代测序(NGS)探索外周血(PB)循环肿瘤DNA(ctDNA)的预后价值。
 
结果
 
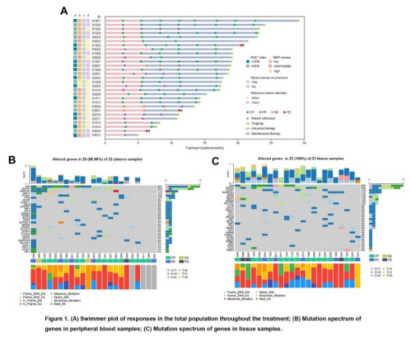
在数据截止日期(2024年2月15日),共有29例患者(男性,89.7%;中位年龄,61.0岁)入组,大多数患者的Ki67指数≥30%(55.2%)、低风险MIPI评分(72.4%)和最大病变直径≥5厘米(58.6%)。在28例(96.6%)完成6个周期诱导治疗的可评估反应的患者中,19例(67.9%)达到了完全缓解(CR),5例(17.9%)达到了部分缓解(PR),ORR为85.8%(图1A)。最佳反应为22个CR,6个PR和1个疾病稳定(SD),CRR为75.9%(22/29),ORR为96.6%(28/29)。在25例进行了微小残留病(MRD)分析的患者中,PB-MRD和骨髓MRD(BM-MRD)均为阴性。CRR数据在不同亚组中报告:Ki67指数(<30%与≥30%,66.7%和68.8%)、MIPI评分(低vs中等,66.7%和60%)、骨髓受累(是vs否,58.3%和75.0%)以及最大病变直径(<5厘米与≥5厘米,81.8%和58.8%)。在中位随访17.5个月时,中位TTR为2.9个月(范围,2.7-3.0)。中位DOR和中位PFS未达到,估计的12个月DOR率和PFS率分别为96.3%和92.2%。
 
23例患者在基线时PB样本和组织样本的突变谱如图1B、C所示。PB样本中最常见的改变基因(发生率≥10%)包括ATM(48%)、KMT2D(39%)、DNMT3A(17%)、BIRC3(13%)和TP53(13%)。组织样本中最常见的改变突变基因(发生率≥10%)为ATM(48%)、KMT2D(43%)、CCND1(17%)、SMARCA4(17%)、ARID2(13%)、BCOR(13%)和TP53(13%)。值得注意的是,23例患者中有5例达到PR,其中4例在PB样本中有多个基因突变,包括TP53和CARD11。总体而言,ctDNA检测可能潜在地预测基因突变与缓解深度之间的关联。
 
图1.(A)整个治疗过程中总人口的反应图:(B)外周血样本中基因的突变谱系:(C)组织样本中基因的突变谱系。
 
有28例(96.6%)患者发生不良事件(AEs)。最常见的AEs(任何等级,3级及以上)包括中性粒细胞减少症(89.7%,58.6%)、白细胞减少症(75.9%,41.4%)、淋巴细胞减少症(51.7%,17.2%)、贫血(48.3%,13.8%)和血小板减少症(41.4%,6.9%)。截至数据截止日期,26例患者仍在研究中,没有报告死亡。
 
结论
 
这些数据证实了OLR方案在未经治疗的MCL患者中的强效抗肿瘤活性和可管理的安全性。基于NGS的PB ctDNA检测可能有助于预测预后。数据将继续更新。
 
04
CD58基因变异通过LYN/CD22/SHP1轴调控PD-L1和IDO影响DLBCL中的抗肿瘤免疫反应
CD58 Genetic Alterations Govern Antitumor Immune Responses by Regulating PD-L1 and IDO via the LYN/Cd22/SHP1 Axis in DLBCL(摘要号:P1226)
 
背景
 
在弥漫大B细胞淋巴瘤(DLBCL)发展过程中,与免疫监视相关基因的反复异常起着至关重要的作用。既往研究表明,CD58作为一种关键的粘附分子,作为T细胞共刺激分子CD2的配体,经常在某些血液系统恶性肿瘤中发生突变或缺失。CD58的异常表达可能导致肿瘤细胞逃避由T/NK细胞介导的免疫监视机制。CD58的下调或丢失与黑色素瘤的免疫检查点阻断(ICB)治疗和B细胞恶性肿瘤的CAR-T治疗中的耐药性相关。然而,CD58在癌症中的作用尚未完全清晰。
 
目的
 
本研究旨在全面描述DLBCL中CD58基因变异的特征,揭示CD58在抗肿瘤免疫中的多重作用,并为潜在的治疗策略提供见解。
 
方法
 
通过对新发DLBCL患者的靶向深度测序(n=176)、全外显子测序(n=38)和RNA测序(n=162)来全面分析CD58的遗传特性。为了研究CD58变异对共抑制分子表达和免疫细胞功能的机制影响,我们对肿瘤样本进行了大量和单细胞RNA测序分析,并分别进行了体外和体内实验。

结果
 
我们发现CD58的突变率为9.1%。61.1%的突变发生在第2外显子,这可能破坏CD58-CD2结合。共突变分析显示,CD58突变患者的KMT2D、CD79B和MYD88突变频率更高(P<0.05)(图1A)。CD58拷贝数丢失率为44.7%。突变和拷贝数丢失都倾向于降低CD58 mRNA表达。具有CD58突变、拷贝数丢失或低表达的患者在接受R-CHOP(利妥昔单抗,环磷酰胺,多柔比星,长春新碱,泼尼松)治疗后的完全缓解率较低,无进展生存期(PFS)和总生存期(OS)也显著较差。
 
为了揭示CD58对DLBCL微环境的深远影响,我们进行了大量和单细胞RNA-seq,并发现NK细胞的增加、活化的CD4+/CD8+T细胞以及CD8+T细胞耗竭状态的减弱与CD5高表达相关(图1B)。通过体外共培养实验和小鼠异种移植模型,我们发现DLBCL细胞中CD58的下调或突变抑制了T细胞增殖并损害了CAR-T介导的杀伤。有趣的是,我们进一步发现DLBCL细胞中CD58的下调或突变导致PD-L1和IDO的上调。这表明CD58的下调或突变对T细胞具有双重效应,导致CD2共刺激信号的缺失和PD-L1和IDO抑制性信号的增加。
 
我们发现CD58的下调或突变导致JAK2/STAT1磷酸化,进而促进PD-L1和IDO表达。共免疫沉淀(Co-IP)鉴定CD58可以与LYN相互作用,后者磷酸化抑制性受体CD22的ITIM,导致抑制性磷酸酶SHP1的招募和激活。CD58的下调或突变抑制了LYN/CD22/SHP1轴的负向调节,从而促进JAK2/STAT1的激活和PD-L1及IDO的上调。
 
为了克服CD58变异引起的双重效应,我们在共培养细胞中单独或联合添加了抗PD-L1抗体或IDO抑制剂和重组CD58-Fc融合蛋白。我们展示了联合方案逆转了CD58下调和或突变的DLBCL细胞对T细胞增殖的抑制效应,并恢复了对CAR-T介导杀伤的敏感性(图1C,D)。
 
图1A.CD58突变频率及其与其他基因突变的相关性。1B.CD58表达与免疫微环境的关系。1C.抗PD-L1抗体或重组CD58-Fc对T细胞增殖的影响。1D.联合方案对CAR-T介导杀伤敏感性的影响。
 
结论
 
我们的研究全面描述了DLBCL中CD58基因变异的特征。我们证明了CD58的下调或突变主要通过调节LYN/CD22/SHP1轴导致PD-L1和IDO的上调。此外,我们探索了直接激活CD2共刺激信号或与免疫检查点抑制剂联合使用的策略,以应对CD58变异的多种效应。我们的发现为具有CD58突变或缺失的DLBCL患者的个体化治疗提供了新的见解。
 
05
奥妥珠单抗联合化疗治疗初治滤泡性淋巴瘤的安全性和有效性:一项中国回顾性分析
The Safety and Efficacy of Obinutuzumab Plus Chemotherapy Therapy for Untreated Follicular Lymphoma:A Chinese Retrospective Analysis(摘要号:P2069)
 
背景
 
滤泡性淋巴瘤(FL)是最常见的惰性非霍奇金淋巴瘤(iNHL)类型。GALLIUM研究数据显示,与利妥昔单抗联合化疗(R-chemo)相比,奥比妥珠单抗联合化疗(Gchemo)能显著提高未经治疗的FL患者的生存益处。然而,该研究未包括接受奥比妥珠单抗联合苯达莫司汀(GB方案)治疗的中国FL患者。
 
目的
 
为了分析GB方案和奥比妥珠单抗联合环磷酰胺、多柔比星、长春新碱、泼尼松(G-CHOP)方案在中国患者中的疗效和安全性是否一致,我们进行了这项多中心回顾性比较研究。
 
方法
 
从2020年到2023年,共回顾性收集了301例新诊断的FL患者。连续变量的正态性通过Shapiro-Wilk检验进行检验。GB方案和G-CHOP患者的连续基线特征差异分别通过t检验和Kruskal-Wallis秩和检验进行测试,而分类变量则使用卡方检验或Fisher精确检验。
 
结果
 
共有153例FL患者接受了GB方案治疗,148例患者接受了G-CHOP作为一线治疗。除了分级(P<0.001)之外,两组患者的基线特征没有显示其他统计学差异。在完成诱导治疗并进行评估的211例患者中,203例患者达到了反应(客观反应率,ORR,96.21%),160例患者达到了完全反应(完全反应率,CR%,75.83%)。两种治疗方案的疗效没有差异(如表1所示)。
 
表1.安全性数据
 
多变量分析显示,药物方案、性别、年龄、KI67比例、分级、分期、ECOG PS评分、B症状、大肿瘤、FLIPI 1和FLIPI 2与CR或ORR无关。
 
共收集了230例患者的安全性数据。结果显示,与GALLIUM研究的数据相比,没有发现新的安全信号。
 
结论
 
迄今为止,这是中国最大的GB方案与G-CHOP方案治疗FL的分析。总体而言,基于G的方案具有出色的治疗效果和可控的安全性,GB和G-CHOP的结果一致。
 
专家简介
张会来教授
天津医科大学肿瘤医院
淋巴瘤内科主任
主任医师
肿瘤学博士博士生导师临床I级PI
国家癌症中心淋巴瘤质控专家委员会委员
中国抗癌协会第九届理事会理事、中国抗癌协会淋巴瘤专业委员会副主任委员、中国临床肿瘤学会(CSCO)淋巴瘤专家委员会常委等。天津市第二批卫生健康行业高层次人才选拔培养工程津门医学英才,天津医科大学大学医院“临床人才培养123攀登计划”第一层次人才,2023年天津医科大学优秀研究生导师团队。
获中华医学科技奖三等奖1项、中国抗癌协会科普奖1项、天津市科技进步二等奖1项及三等奖3项。以第一或通讯作者在Blood、Cancer Research、J Exp Med、JITC、Leukemia、CTM、AJH、BJH、Blood Adv、Int J Cancer等国际专业杂志及中华系列杂志、国家级核心期刊发表论著九十余篇。荣获第四届“国之名医·优秀风范”奖。

本内容仅供医学专业人士参考


淋巴瘤

分享到: 更多